首页
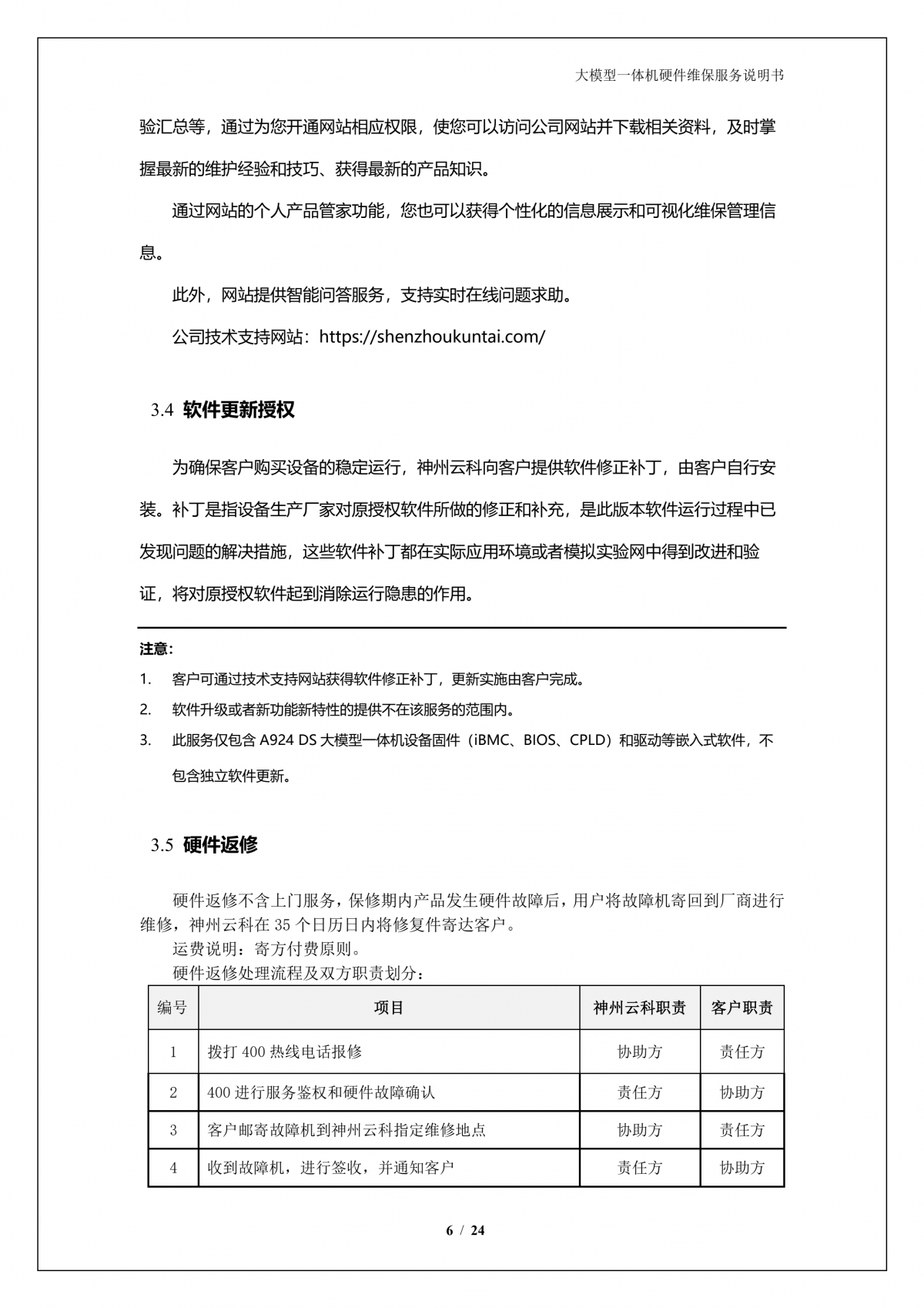
关于我们
公司介绍
大事记
新闻中心
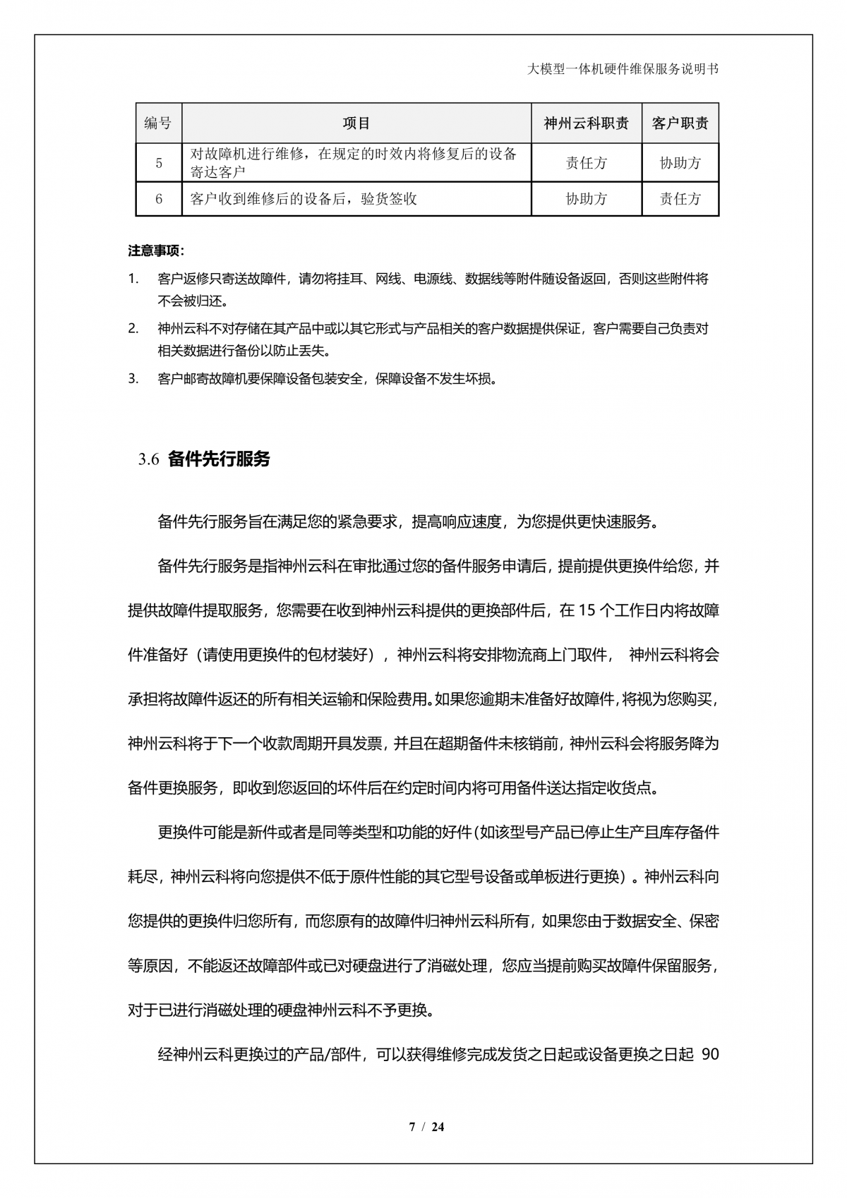
公司动态
媒体报道
市场活动
产品
数据计算产品
AI算力系列
通用算力系列
风液冷整机柜系列
一体机解决方案系列
终端产品
商用台式机
商用笔记本
jiuyou数据通信产品
数据中心交换机
园区交换机
无线产品
服务
服务与支持
服务网点
服务公告
产品停止维护公告
服务产品
服务产品
服务窗口
文档
产品文档
知识库
视频中心
FAQ
工具
软件下载
自助服务
许可申请
故障申报
保修期单条查询
保修期批量查询
备件查询助手
漏洞上报
漏洞公示
产品兼容性查询
生态合作
ISV软件兼容性
合作伙伴信息
分销业务咨询
总裁信箱
行业应用
金融
运营商
互联网
能源
政企
科教医疗
认证培训
重点赛事
技能竞赛
第二届JIUYOU.COM九游(中国)数码云端技术大赛
校企合作
人才培养方案
专业共建服务
课程授权
实训室建设
师资培养与支持
人才认证
认证项目
认证考试报名
证书查询
课程培训
认证培训
专题培训
ICT技术培训
平台服务
实训项目
培训报名
认证及报告
温室气体核查
产品碳核查
可持续发展报告
联系我们
加入我们
公司通联
登录
服务与支持
服务网点
服务公告
产品停止维护公告
服务产品
服务产品
服务窗口
文档
产品文档
知识库
视频中心
FAQ
工具
软件下载
自助服务
许可申请
故障申报
保修期单条查询
保修期批量查询
备件查询助手
漏洞上报
漏洞公示
产品兼容性查询
服务产品
服务窗口
计算产品服务
2025-06-18
神州A924 DS大模型一体机硬件维保服务说明书_V1.1
友情链接
JIUYOU.COM九游(中国)数码集团
DCN
在线客服